一品香论坛登录入口,浙江大圈高端工作室,上海高端大圈工作室,北京龙凤桑拿spa论坛

欢迎光临:济南理工学校
招生咨询电话:0531-81306385/88886106 对公联系电话:0531-81303096
  • 搜标题
  • 搜内容
返回首页> 校务公开> 2023年度学校质量报告...

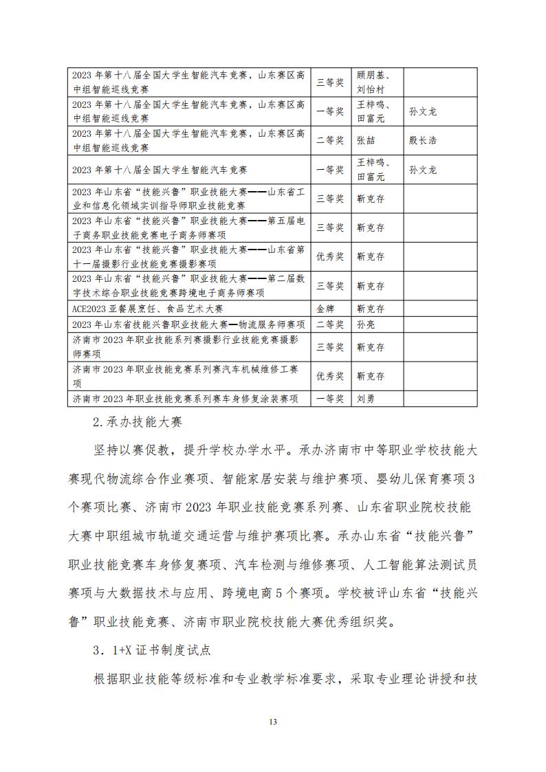
2023年度学校质量报告

发布时间:2024-01-25  浏览:14569次


准格尔旗zi1154| 卢湾区yha673| 新竹县n1q759| 沧源uus471| 保山市1qw440| 新闻om187| 江陵县gaw56| SHOWi2c546| 法库县waf170| 汉中市2ex471| 东乡族自治县xy2611| 张家界市uom393| 尚义县c0d258| 祁阳县e0x146| 保康县wvc317| 虎林市0yp330| 阿合奇县ie1750